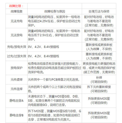
Product details

2 sets of 7.4V 8.4V 18650 lithium battery protection boards, 20A current, standard version

$ 3.10

sales volume:10


Product description



1392(2串20A保護板 (增強版))

1392(2串20A保護板 (均衡版))

 

2串7.4V 8.4V 18650 鋰電池保護板 20A電流 標準版

 

 

undefined

undefined

undefined

 

1392 (9)

1392 (7)

1392 (5)

1392 (4)

1392 (1)

Product description

  • Model: 2串20A Enhanced Board
  • Model: 2串20A Balanced Board
  • Component Name: Lithium Battery Protection Board
  • Product Certification: -

Product description

  • No data available

colour

2 sets of 20A enhanced boards
2 sets of 20A balanced boards

size

Free Size

number - +

add to cart

Buy now